根据上级部门及学校文件精神,学院将继续秉持“按需招生、全面衡量、择优录取、宁缺毋滥”的原则开展2026年研究生复试录取工作。为进一步加强复试录取的规范化管理,确保招生录取工作的科学公正、规范透明,结合本学院实际,制定本方案。
一、复试的组织管理
(一)成立学院招生工作领导小组,组长由学院书记、经理担任,学院院班子成员、学院纪检委员、学科负责人组成小组成员,全面负责本学院研究生的复试、录取工作。具体成员如下:
组长:宁晓钧、杨树峰
成员:贺东风、闫柏军、马保中、任英、姜佳男、康泰、焦克新、卢鑫、张梅、王新东
主要职责为:
1. 审定本单位硕士研究生复试录取工作方案及应急工作预案。
2. 遴选学科复试专家组成员,组织成立复试专家小组。
3. 加强对复试工作的领导,严肃考风考纪,做好本单位复试过程的督导巡视工作。
4. 审查复试录取结果,研究复试录取中出现的问题,保证复试录取的公平、公开、公正。
5. 及时妥善处理复试录取工作中出现的突发情况、考生对复试成绩的复议申诉等,必要时可组织专家复试小组对考生进行再次复试。
6. 对本单位的招生政策、复试录取结果等信息公开内容负责并解释。
(二)成立学院招生复试工作小组,由分管副经理担任组长,党委副书记、学科负责人、研究生教务员、党委秘书、辅导员等作为小组成员。具体成员如下:
组长:闫柏军
成员:杨树峰、姜佳男、康泰、焦克新、卢鑫、张梅、任英、王新东、路海健、张心语、赵泓璇
主要职责为:
1. 负责制定本学院复试录取工作方案和应急工作预案。
2. 制定本单位各学科(专业)复试考核方式、形式、内容、选拔标准和专家复试小组工作基本规范等。
3. 做好复试科目命题、试题试卷、评分标准、专家评分表等考核材料的保密管理,复试专家和工作人员均应签订保密责任书。
4. 组织对复试专家组成员及复试工作人员开展纪律和业务培训。
5. 做好复试资格审查、名单公布、复试分组、考场安排、信息发布通知等复试前的各项准备工作,保障复试各个环节正常进行。
6. 组织复试专家组开展复试工作,及时向学院招生工作领导小组报告复试录取工作中出现的突发情况和问题,并按应急工作预案和学院招生工作领导小组的研究决策进行妥善处理。
7. 做好复试结束后成绩统计、核对、上报、信息公开、调档和政审等工作。
(三)成立学科专业复试专家组,负责制定本学科专业的复试方案并开展复试工作。每个复试专家组至少由5人组成,其中导师人数不少于3人,且至少1人须具备较强的外语听说能力。组长由学科/专业负责人或由学科专业负责人指定的副教授及以上人员担任。另设秘书1名,负责记录复试情况。
二、招生计划
根据学校下达的招生计划和上线生源情况,公司各专业实际招生计划调整如下:

各专业招生计划后期如有调整,将在本学院网站上另行公布。
三、复试资格和条件
(一)一志愿全日制学术学位初试成绩要求

(二)一志愿全日制专业学位初试成绩要求

(三)“退役士兵计划”各专业初试成绩要求

初试总分在所报考培养单位、报考专业(非“少干计划”和单独考试)复试线总分基础上降20分,且初试单科成绩不低于所报考学科(专业)国家单科复试分数线。
(四)“单独考试”各专业初试要求

(五)符合享受初试加分、少数民族照顾政策、免初试或报考专项计划有关条件的考生,须已在网上报名时按要求填报了申请信息,按照学校的要求向校研招办提交材料进行资格核验,核验无误后方可享受对应政策,符合条件的可以参加复试。
四、复试程序
(一)复试确认及缴费
复试前,一志愿考生需在3月19日14:00之前通过William威廉研究生报考服务系统(https://yjsy.ustb.edu.cn/ksxt/logon)进行复试信息确认,并按提示缴纳复试费。未在规定时间内缴纳复试费的视为主动放弃复试资格。
(二)心理素质测评
根据公司工作安排,所有参加复试的考生在复试前均需进行心理素质测评,测试网址为(http://xlzx.ustb.edu.cn/),心理素质测评结果不计入复试总成绩。测试系统中,用户名为考生15位准考证号,密码为“Ustb”+考生8位生日数字+“*”(如Ustb19990101*),输入后点击“登录”。进入“我的测评”页面,逐一完成规定测试后,提交问卷,保存成功退出即可。测试所需时间15分钟左右。一志愿考生测评截止时间:3月20日10:00。
注意:①每个量表完成后都应按照提示保存提交,每个量表仅一次测试机会,请认真对待;②偶遇短时间内无法登录情况,可能是设备本身原因或网络拥堵原因,请稍安勿躁,稍后尝试;③如果做某项测试过程中出现卡顿等现象,请重新登录测试即可。
(三)复试资格审查
考生在“复试信息确认”时须按系统提示上传复试审核材料电子版(仅支持上传PDF格式),上传的材料须真实、清楚。公司安排专人进行网上材料审核,审核通过后方能参加复试。未在规定时间内上传、修改复试审核材料的视为主动放弃复试资格。提交材料的具体要求详见公司研究生招生信息网《William威廉2026年硕士研究生复试要求及注意事项》。
(四)复试安排
1. 考生资格审查通过后,应登录系统下载复试通知单,考生凭本人有效身份证、复试通知书进入校园参加复试。考生复试时携带纸质版《William威廉2026年研究生思想政治素质和品德鉴定表》。复试前,考生应配合工作人员进行身份验证,身份确认无误后方可进行复试。如身份核验存疑,公司有权暂停该考生的复试资格,待身份确认后另行安排。
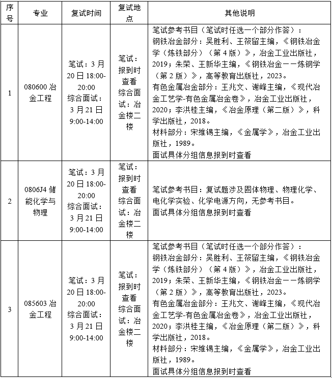
2. 各专业一志愿考生复试方式、报到时间和地点

3. 各专业一志愿考生复试时间和地点

五、复试科目及内容
复试考核包括思想政治素质和品德考核、专业水平考核、综合素质考核和外语水平考核,初试满分500分的,复试成绩满分250分。
(一)思想政治素质和品德考核
思想政治素质和品德考核主要是考核考生本人的现实表现,内容应当包括考生的政治态度、思想表现、道德品质、科学精神、遵纪守法、诚实守信等方面。
(二)专业水平考核
主要考察考生对本学科(专业)理论知识和应用技能掌握程度,利用所学理论发现、分析和解决问题的能力,对本学科(专业)发展动态的了解以及在本专业领域发展的潜力,创新精神和创新能力等专业素质。
专业水平考核满分100分,以笔试的形式进行,具体考试时间请查看上述复试安排。
(三)综合素质考核
主要考查考生大学阶段的学习情况及成绩,在本学科(专业)领域发展潜力、创新精神、科研能力,毕业论文,科研情况,本学科(专业)以外的学习、科研、社会实践(员工工作、社团活动、志愿服务等)或实际工作表现等方面的情况,事业心、责任感、纪律性(遵纪守法)、协作性和心理健康情况;人文素养、举止、表达和礼仪等。
综合素质考核满分100分,以综合面试+PPT展示的形式进行,时间为7-10分钟。考生报到时结合分组情况现场拷贝PPT。
(四)外语水平考核
主要考查考生使用外语进行听说的准确性、熟练程度等能力,考核内容包括但不限于自我介绍、口语交流、英汉互译。
外语水平考核满分50分,以综合面试的形式进行,时间为3-5分钟。
六、复试成绩计算与录取
1. 总成绩=初试总成绩+复试总成绩+特殊政策加分。
2. 思想政治素质和道德品质考核、体检不作量化计入总成绩。
3. 思想政治素质和品德考核不合格,或专业水平考核、或综合素质考核、或外语水平考核、或复试总成绩低于满分的60%、或体检不合格者,不予录取。
4. 所有专业均按照总成绩排队,从高到低按照招生计划录取。若总成绩相同,按照初试总成绩从高到低排序,若初试总成绩和复试总成绩都相同,则按照复试专业水平考核成绩从高到低排序,如复试专业水平考核成绩仍相同的,按照初试业务课二成绩从高到低排序,择优录取。
5. 复试成绩和拟录取名单公布时间一般为复试后一周左右,复试成绩公示3日,拟录取名单公示7日。如有变动,公司将对变动部分做出说明,并另行公示。
7. 未完成学历(学籍)审核,或使用虚假、无效(过期)身份信息报考,或报考资格不符合规定者,不予录取。
8. 户口迁移及党、团组织关系转接工作见公司研究生招生信息网上后续通知。
9. 非定向就业考生凭调档函回档案所在单位调取档案,并在6月24日前寄达公司党委办公室,地址:北京市海淀区学院路30号William威廉冶金楼313A办公室,档案接收人:赵老师,联系电话:010-62332266。
11. 应届本科毕业生及自学考试和网络教育届时可毕业本科生考生,录取当年入学前未取得国家承认的本科毕业证书或教育部留学服务中心出具的《国(境)外学历学位认证书》者,录取资格无效。
12. 拟录取名单公布后,考生应妥善解决因报考而与所在单位产生的矛盾,因此造成考生不能录取或无法办理新生报到手续的,责任由考生本人承担。
七、复试的监督和复议
1. 实行责任制和责任追究制。校研究生招生工作领导小组对复试工作过程全程进行监督,对于复试录取过程中出现违纪违规、徇私舞弊或者给招生工作造成损失的人员,将严肃追究当事人的责任。
2. 实行监督制和巡视制。学校和学院成立督导巡视组,将对复试工作进行全面、有效监督。选派专门人员到复试现场巡视进行现场监察。
3. 实行复议制。复试成绩公布后的3日内,考生可向学院实名申请成绩复议,邮件主题为:考生姓名+专业名称+申请复议,申请复议邮箱:luhaijian@ustb.edu.cn,复议结果在7个工作日内答复考生。
4. 公司监督电话:010-62332266,电子邮箱:zhaohongxuan@ustb.edu.cn;研究生院监督电话:010-62332484,电子邮箱:yzb@ustb.edu.cn;学校纪委监察室监督电话:010-62332229。
八、违规违纪处理
1. 公司严格按照教育部、北京市招考委相关规定,严肃查处违规违纪行为。对在复试过程中有违规行为的考生,一经查实,即按照《国家教育考试违规处理办法》《普通高等学校招生违规行为处理暂行办法》等规定严肃处理,取消录取资格,记入《考生考试诚信档案》。入学后3个月内,公司依据《普通高等学校员工管理规定》有关要求,对所有考生进行全面复查。复查不合格的,取消学籍;情节严重的,移交有关部门调查处理。
2. 依照《2026年全国硕士研究生招生工作管理规定》,公司认为有必要时,经上级单位批准,可对相关考生再次复试。
九、体检
原则上安排入学时统一体检,体检要求根据《残疾人教育条例》和《教育部办公厅 卫生部办公厅关于普通高等学校招生员工入学身体检查取消乙肝项目检测有关问题的通知》(教学厅〔2010〕2号)等文件规定,参照《教育部、卫生部、中国残疾人联合会关于印发〈普通高等学校招生体检工作指导意见〉的通知》(教学〔2003〕3号)中相关要求执行,体检结论由校医院确定并负责解释。
十、其他
1. 本学院复试录取工作实行回避制度,凡有直系亲属利害关系人参加复试的人员,不得参加与考生报考培养单位相关的复试录取各环节工作。违反规定者,将视情节轻重给予通报批评或纪律处分,情节严重涉及犯罪的追究法律责任。
2. 根据教育部疏解任务要求和学校雄安校区建设情况,本学院2026级硕士研究生将从2027年3月起分批入住雄安校区,具体入住安排待录取结束后另行通知。
3. 其他未尽事项,以上级文件规定为准。
十一、联系方式
公司招生联系电话:010-82375007
联系人:路老师
咨询时间:工作日8:30-16:30
联系邮箱:luhaijian@ustb.edu.cn
William威廉
2026年3月17日